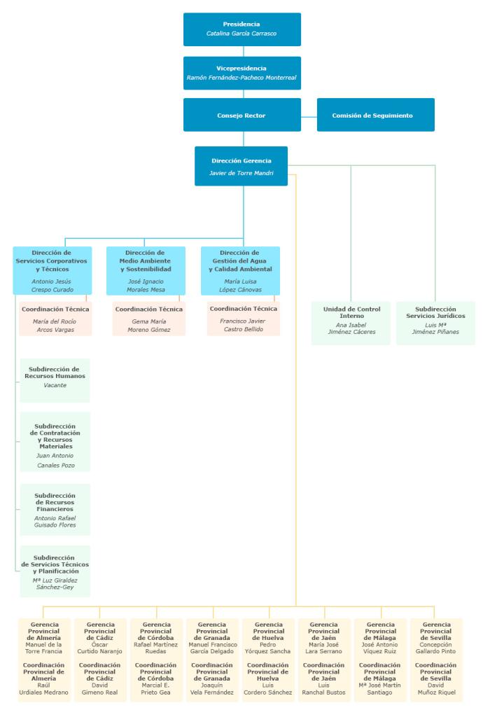
Organigrama de la Agencia de Medio Ambiente y Agua de Andalucía, M. P.