Pasar al contenido principal
Junta de Andalucía
Inicio
Buscar
Fundación Barenboim-Said
  • Temas
    Temas
    • Patronato de la Fundación
    • Conciertos 'San Telmo Abierto'
    • Actividades
  • La fundación
    La fundación
    Muriel Páez Rasmussen
    • Titular
    • Organigrama
    • Transparencia
    • Órganos
      • Patronato
      • Comisión Ejecutiva
      • Dirección Gerencia
  • Servicios
    Servicios
    • Ofertas de empleo
    • Licitaciones y contratos
    • Servicios de información
      • Normativa
      • Vídeos
    Directo a
    • Bolsa de trabajo
    • Hacer una donación
  • Buscar
    Buscar

recomendador solapa responsive

  1. Inicio

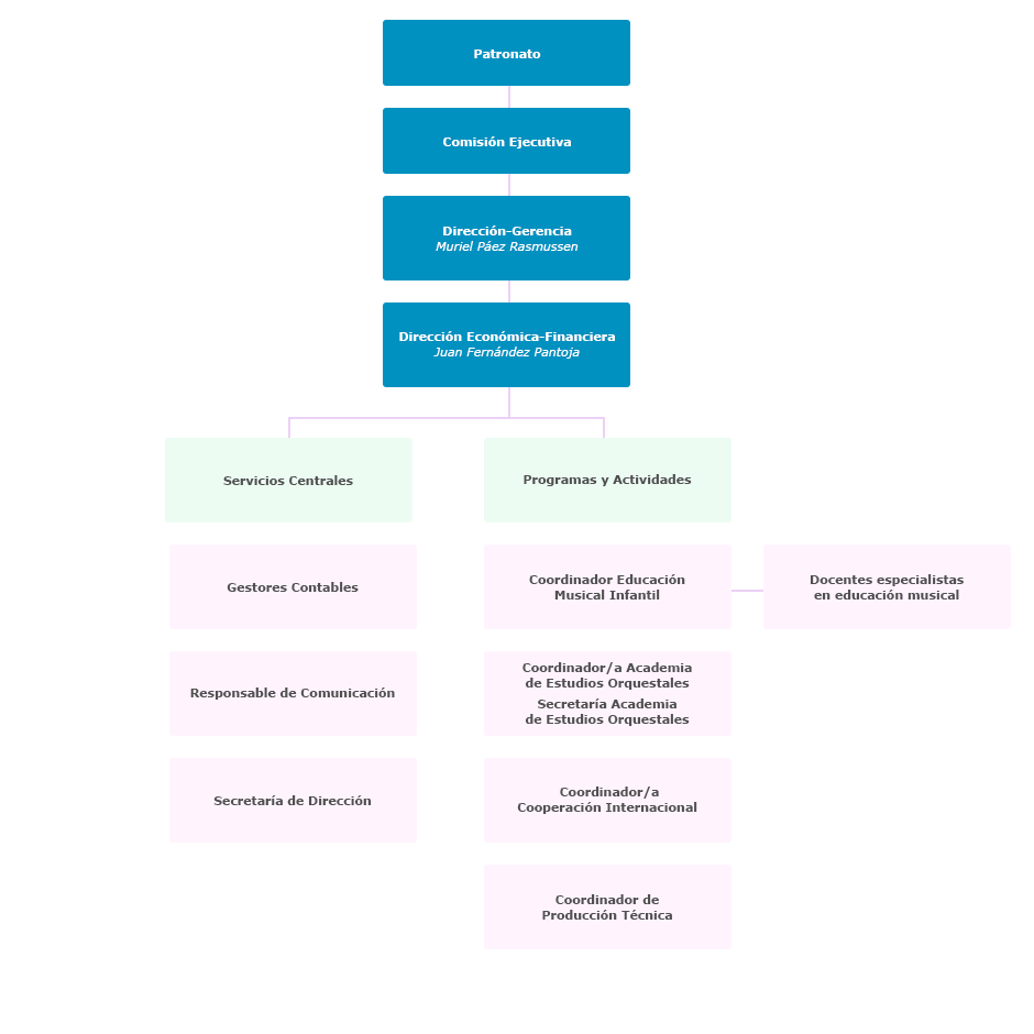
Organigrama de la Fundación Pública Andaluza Barenboim-Said

Organigrama de la Fundación Pública Andaluza Barenboim-SaidPatronato Comisión Ejecutiva Dirección Gerencia
Archivo
Descarga del organigrama (pdf)
Fecha de actualización
18/01/2022
Junta de Andalucía
Agenda 2030

Andalucía con Ucrania

  • Accesibilidad
  • Aviso legal
  • Canal de denuncias interno
  • Política de cookies
  • Protección de datos

Disitintivo ENS certificacion media RD311/2022