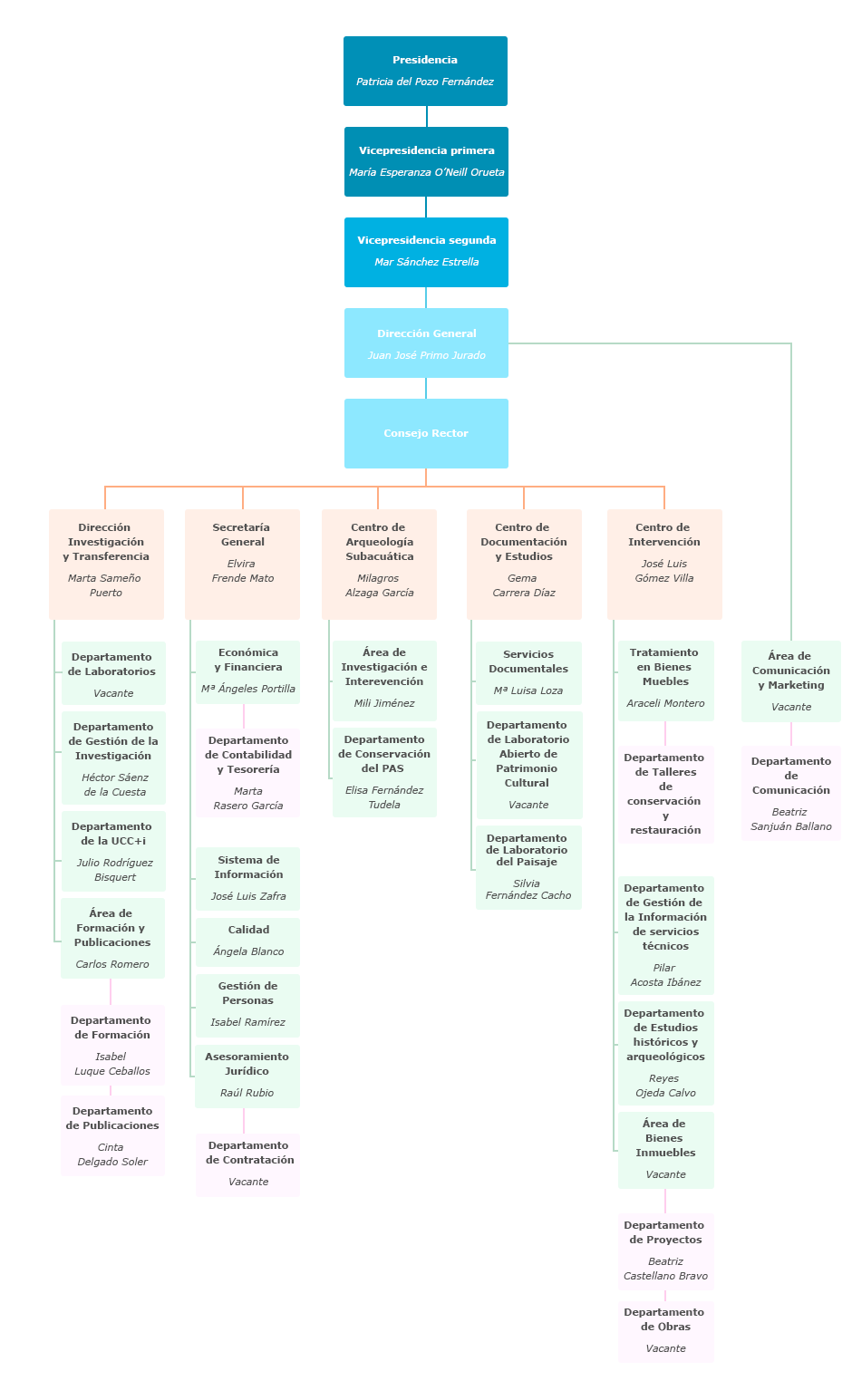
Organigrama del Instituto Andaluz del Patrimonio Histórico