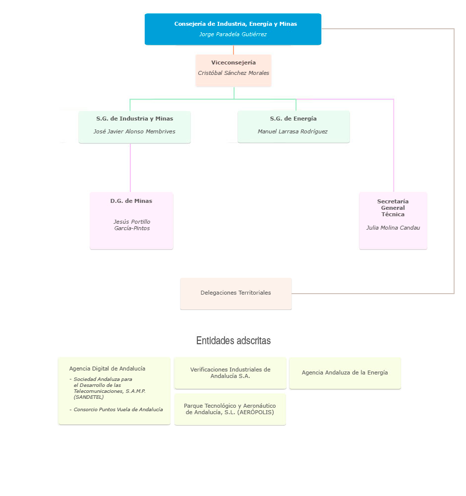
Organigrama de la Consejería de Industria, Energía y Minas